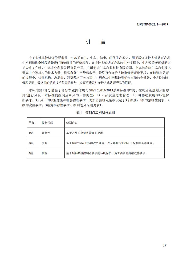
T CBTMA 0002.1-2019 守护大地监管链评价要求 第1部分 生产

发布人员:管理员    发布时间:2019-05-15

 

主办单位:北京技术市场协会   |   联系电话:66128535、66128536

ICP备案号:京ICP备17046098号-1

协会公众号

协会公众号