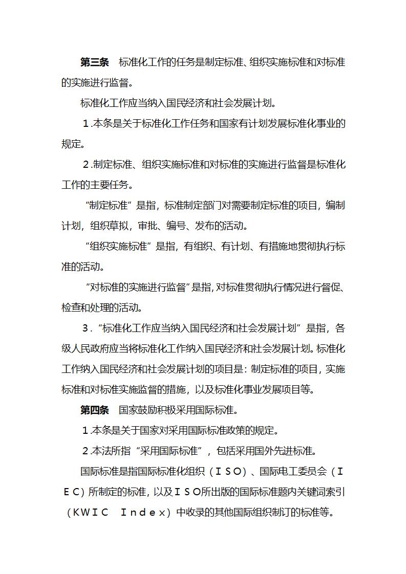
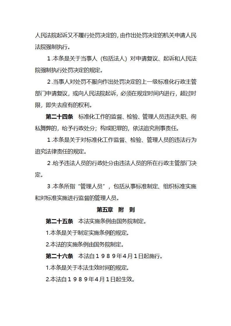
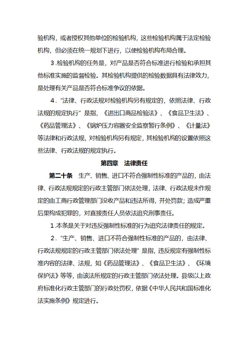
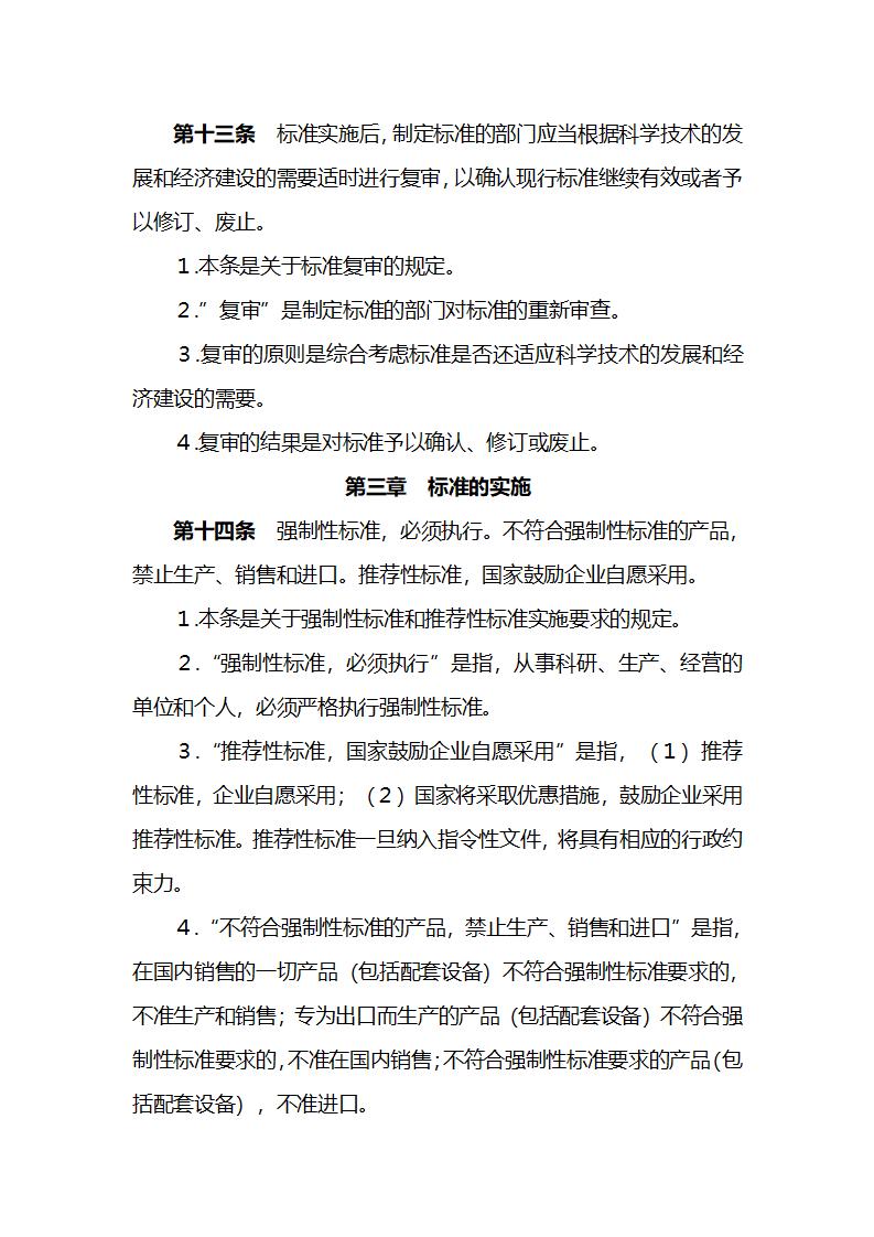
中华人民共和国标准化法条文解释

发布人员:管理员    发布时间:2009-05-06

 

主办单位:北京技术市场协会   |   联系电话:66128535、66128536

ICP备案号:京ICP备17046098号-1

协会公众号

协会公众号