党政差旅费管理办法

发布人员:管理员    发布时间:2013-12-26

 

主办单位:北京技术市场协会   |   联系电话:66128535、66128536

ICP备案号:京ICP备17046098号-1

协会公众号

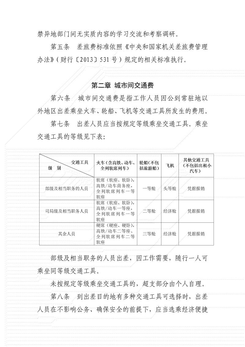
协会公众号